○淡路広域行政事務組合情報公開条例施行規則
平成13年12月27日
規則第1号
(趣旨)
第1条 この規則は、淡路広域行政事務組合情報公開条例(平成13年条例第4号。以下「条例」という。)の施行に関して必要な事項を定めるものとする。
(公文書開示請求書)
第2条 条例第6条第1項第3号に規定する規則で定める事項は、次に掲げる事項とする。
(1) 条例第5条に規定する公文書の開示を請求できるものの区分
(2) 条例第5条第3号に規定する者にあっては、その勤務する事務所又は事業所の名称及び所在地
(3) 条例第5条第4号に規定する者にあっては、その在学する学校名及び所在地
(4) 条例第5条第5号に規定するものにあっては、その利害関係の内容
(5) 請求する開示の実施方法
(公文書開示決定通知書等)
第3条 条例第11条第1項の規則で定める事項は、次に掲げる事項とする。
(1) 開示を実施する日、時間及び場所
(2) 開示決定に係る公文書について求めることができる開示の実施の方法
(1) 公文書の全部を開示する旨の決定をした場合 公文書開示決定通知書(様式第2号)
(2) 公文書の一部を開示する旨の決定をした場合 公文書部分開示決定通知書(様式第3号)
(1) 開示請求の年月日
(2) 公文書の件名又は内容及び作成又は取得の時期
(3) 開示請求に係る公文書に記録されている当該第三者に関する情報の内容
(4) 開示決定をする理由
(5) 意見書を提出する場合の提出先及び提出期限
(開示の実施)
第8条 条例第16条第1項の規定による開示の実施は、実施機関が指定する日時及び場所において行う。
2 実施機関は、公文書を閲覧し、又は閲覧しようとする者が、当該公文書を汚損し、若しくは破損し、又はそのおそれがあると認めるときは、当該公文書の閲覧を停止し、又は禁止することができる。
3 公文書の写しを交付する場合の部数は、請求のあった公文書1件につき1部とする。
(1) 当該電磁的記録がビデオテープ若しくはビデオディスク又は録音テープ若しくは録音ディスクである場合 視聴又は複写したものの交付の方法
(2) 当該電磁的記録が前号に掲げるもの以外のものである場合 当該電磁的記録を印刷物として出力したものの閲覧又は交付の方法
2 前項第2号の規定にかかわらず、当該電磁的記録をディスプレイの画面等に出力したものを視聴させ、又はフロッピーディスク、光ディスクその他の記録媒体に複製することが容易であるときは、視聴又は複写したものの交付の方法により開示を行うことができる。
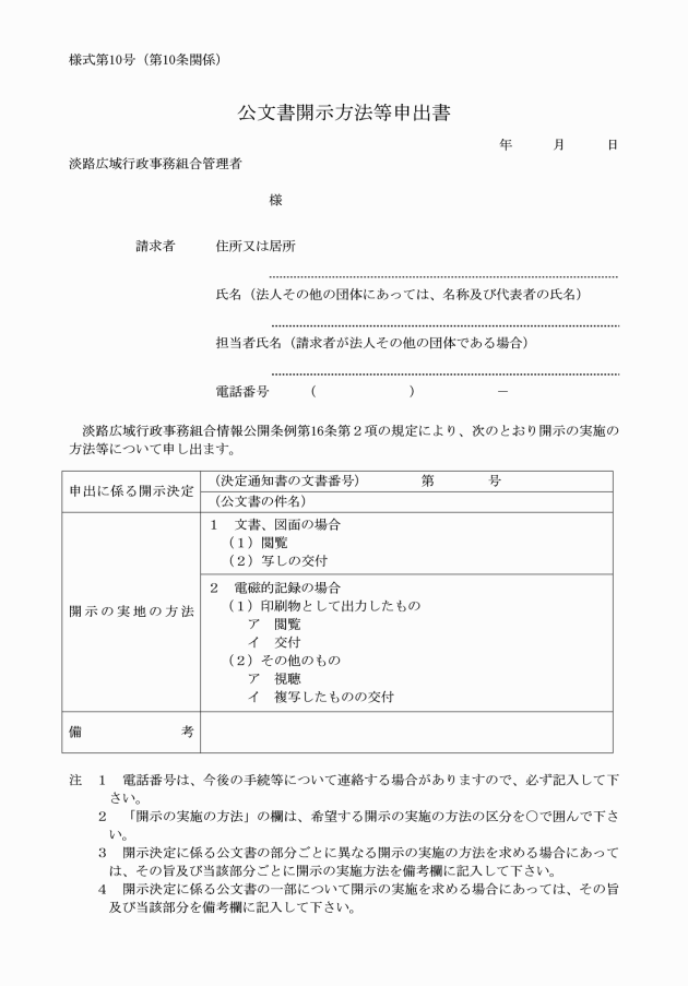
2 条例第16条第2項に規定する規則で定める事項は、次のとおりとする。
(1) 請求者の氏名又は名称及び住所又は居所並びに法人その他の団体にあっては、その代表者の氏名
(2) 申出に係る開示決定
(3) 求める開示の実施の方法
2 前項の場合において、既に開示を受けた公文書(その一部につき開示を受けた場合にあっては、当該部分)につきとられた開示の実施の方法と同一の方法を当該公文書について求めることはできない。ただし、当該同一の方法を求めることにつき正当な理由があるときは、この限りでない。
2 条例第18条第2項に規定する規則で定める公文書の写しの送付に要する費用の額は、当該写しの送付に要する郵便料金相当額とする。
3 前2項の規定による費用は、公文書の写しの交付を受けるときに納付しなければならない。
(委任)
第14条 この規則で定めるもののほか、必要な事項は、管理者が定める。
附則
この規則は、平成14年4月1日から施行する。
附則(平成28年3月29日規則第3号)
この規則は、平成28年4月1日から施行する。
附則(令和3年9月1日規則第1号)
(施行期日)
第1条 この規則は、令和3年10月1日から施行する。
(経過措置)
第2条 この規則の施行の際現にあるこの規則による改正前の様式(次項において「旧様式」という。)により使用されている書類は、この規則による改正後の様式によるものとみなす。
2 この規則の施行の際現にある旧様式による用紙については、当分の間、これを取り繕って使用することができる。
別表(第12条関係)
公文書の種類 | 写しの作成方法 | 金額 |
文書、図画及び写真 | 乾式複写機による写し (単色刷り) | 1枚につき20円 |
乾式複写機による写し (多色刷り) | 1枚につき100円 | |
上記以外の公文書 | 公文書の性質に応じ作成した写し又は複写物 | 当該写し又は複写物の作成に要する費用に相当する額 |
備考
1 公文書(電磁的記録を除く。)の写しを交付する場合は、日本工業規格A列3番までの用紙を用いるものとする。ただし、これを超える規格の用紙を用いたときの写しの枚数は、日本工業規格A列3番による用紙を用いた場合の枚数に換算して算定する。
2 用紙の両面に印刷された文書、図画等については、片面を1枚として算定する。












